2.4.16. デバイスKPI¶
2.4.16.1. デバイスKPI 画面¶
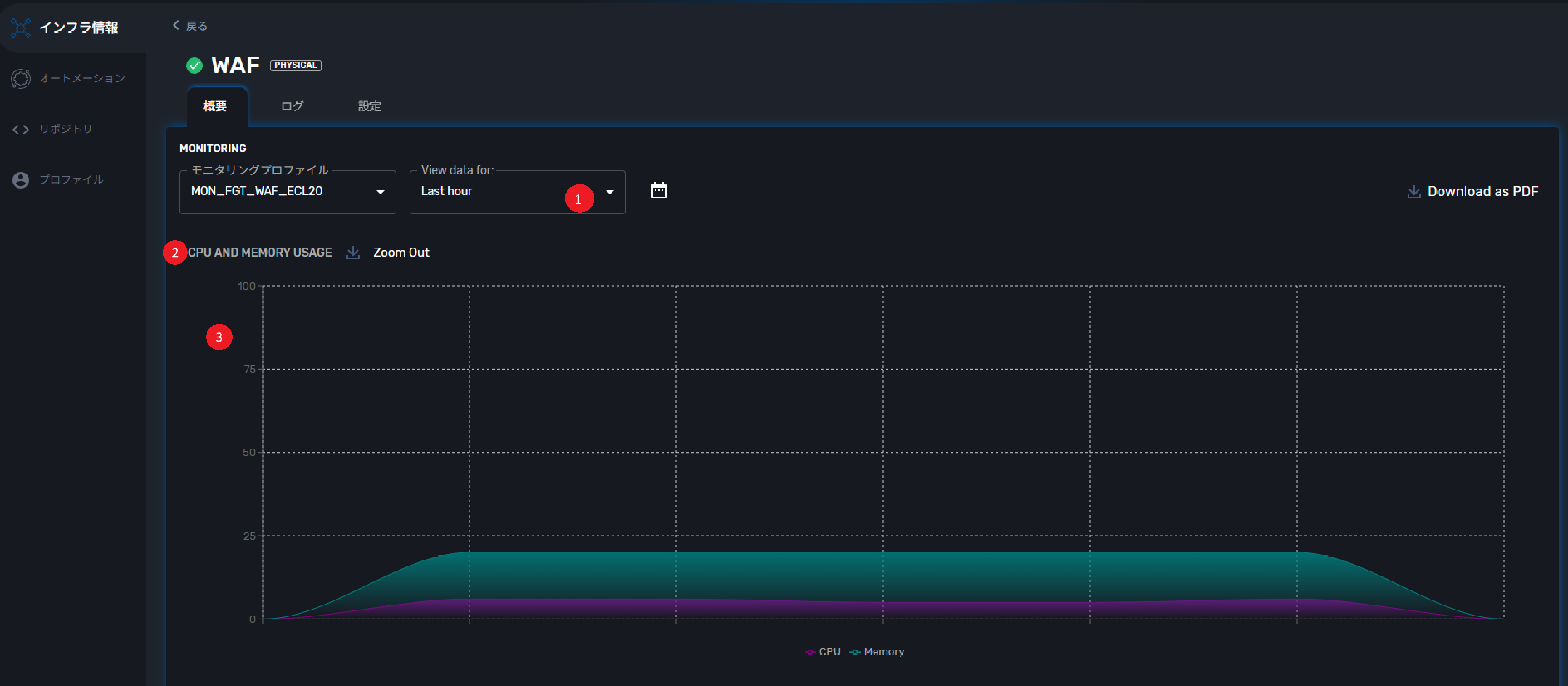
デバイスKPI 画面について説明します。
各項目について説明します。
No. |
項目 |
説明 |
|---|---|---|
1 |
タイムスケール |
グラフデータを表示するための期間です。
1時間、1日、1週間、1カ月、1年、カスタム(お客さまが指定した期間)から選択できます。
|
2 |
KPI名 |
KPIデータの種類です。 |
3 |
グラフデータ |
タイムスケールで指定された期間のグラフデータを示します。 |
グラフの右端が切れてしまう場合はブラウザーの幅を広げるかグラフをダウンロードして確認してください。 グラフデータの種類を説明します。
項目 |
概要 |
|---|---|
CPU and memory usage |
セキュリティデバイスのCPU使用率とMemory使用率を表示します。グラフの縦軸は%を表します。 |
Service interface traffic |
WAFのインターフェイスのトラフィック量をIn/Out別々に表示します。グラフの縦軸はbyteを表します。 |
2.4.16.2. グラフ期間の変更¶
各グラフの表示期間(タイム スケール)は1時間、1日、1週間、1カ月、1年、カスタムから選択できます。
ただし、グラフの表示期間を変更してもデータの細かさは変わりません。例えば[時]を指定するとグラフの横軸の1目盛は1分になりますが、データは5分毎に同一の値です。
[カスタム]は期間を自由に指定できます。
グラフの期間は「明日」や「取得開始前」など未来や過去にも変更できますが、データがない期間はグラフが表示されません。
[カスタム]を選択したら[Start date][End date]の日付を指定してください。日付はカレンダーアイコンをクリックして指定します。[Select]をクリックすると反映されます。
2.4.16.3. グラフのダウンロード¶
グラフのダウンロード は ユーザーのアクセス権限により操作方法が異なります。
アクセス権限別に説明を記載します。
■ フルアクセス権限の場合
IAMロールが フルアクセス(IAMロールの Verb で「*」もしくは「PUT/POST/PATCH/DELETE」を許可している) 権限の場合
注釈
ユーザーごとのAPI実行権限の設定については こちら を参照ください。
Download as PDFボタンをクリックするとPDF形式でグラフをダウンロードできます。
各KPI名の横にあるダウンロードアイコンを押すとPNG形式でダウンロードできます。
■ 読み取り専用権限の場合
IAMロールが 読み取り専用(IAMの Verb で「GET」のみを許可している) 権限の場合
注釈
ユーザーごとのAPI実行権限の設定については こちら を参照ください。
RO(ReadOnly)画面のKPIレポート取得方法について説明します。
RO画面とは、IAMロールが読み取り専用ユーザー(ReadOnlyUser)の場合にアクセスできる画面です。
セキュリティコントロールパネル(Security Menu)へのアクセス時にIAMロールがGETのみ許可されている場合に表示される Operation(RO)ボタン を押下することで遷移する画面です。
RO画面にて、[Device KPI Report]タブをクリックします。
[KPIレポート取得(PDF)]ボタンをクリックするとPDF形式でダウンロードできます。
各項目について説明します。
項目 |
概要 |
ホスト名 |
KPIレポートを取得するホスト名です。 |
開始 |
KPIレポートを取得する範囲(開始日時)です。 |
終了 |
KPIレポートを取得する範囲(終了日時)です。 |





